建筑中的防火封堵材料及封堵做法NO.2

前言在建筑的建设中会涉及到机电设备管线穿防火墙或者防火隔墙,往往是土建墙体往先施工完成,然后进行设备管线安装。施工图设计中,一般会在管线穿越防火墙、防火隔墙、混凝土墙及人防墙体时预留预埋洞口、套管或者密闭套管。设备管线穿越预留洞口及套管时必然会留下缝隙,如果不对这些缝隙进行封堵,则会对建筑消防安全产生影响,因此对建筑墙体特别是有防火要求的墙体上的缝隙的封堵就显得尤为重要。防火封堵定义采用具有一定防火、防烟、隔热性能的材料对建筑缝隙、贯穿孔口等进行密封或填塞,能在设计的耐火时间内与相应建筑结构或构件协同工作,以阻止热量、火焰和烟气穿过的一种防火构造措施。防火封堵的目的是为防止火焰和烟气通过建筑缝隙和贯穿孔口在建筑内蔓延,保证建筑防火、防烟分隔的完整性与有效性,保障人身安全,减少火灾损失。

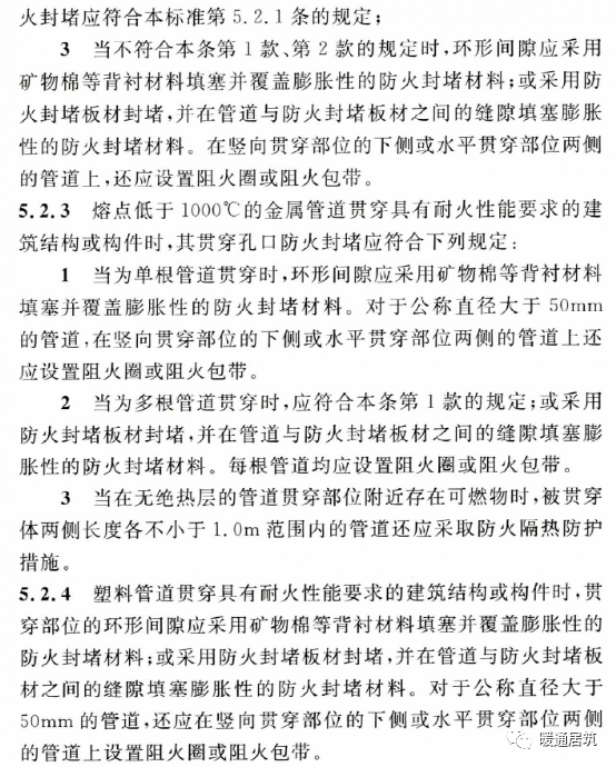
建筑防火封堵材料应根据封堵部位的类型、缝隙或开口大小以及耐火性能要求等确定,并应符合下列规定:

对于建筑缝隙,宜选用柔性有机堵料、防火密封胶、防火密封漆等及其组合;

对于环形间隙较小的贯穿孔口,宜选用柔性有机堵料、防火密封胶、泡沫封堵材料、阻火包、阻火圈等及其组合;

对于环形间隙较大的贯穿孔口,宜选用无机堵料、阻火包、阻火模块、防火封堵板材、阻火包带、阻火圈等及其组合。

规范要求规范:《建筑防火封堵应用技术标准》GBT51410-2020《建筑设计防火规范》GB50016-2014(2018)常见的封堵材料常见的封堵做法建筑防火设计规范图示国标图集18R409国标图集07K103国标图集20K607

猜你喜欢