管道穿防火墙的防火封堵做法及其材料选择

标准要求

《建筑设计防火规范》(2018年版)GB50016-2014

第6.1.5条:

可燃气体和甲、乙、丙类液体的管道严禁穿过防火墙。防火墙内不应设置排气道。

6.1.6条:

除本规范第6.1.5条规定外的其他管道不宜穿过防火墙,确需穿过时,应采用防火封堵材料将墙与管道之间的空隙紧密填实,穿过防火墙处的管道保温材料,应采用不燃材料;当管道为难燃及可燃材料时,应在防火墙两侧的管道上采取防火措施。

PS:以上两条规定哪些管道可以穿防火墙,哪些不可以。但是没有明确防火封堵材料该如何选取,防火封堵具体该怎么实施

防火封堵材料的选用

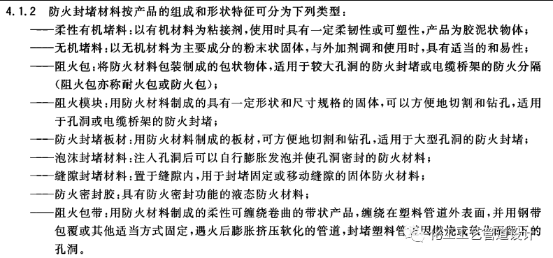
防火封堵材料的性能应满足《防火封堵材料》GB23864-2009相关要求。标准提供以下防火封堵材料。

管道穿防火墙具体做法

《建筑防火封堵应用技术标准》GBT51410-2020第5.2章节对防火墙管道贯穿孔口的封堵作了一些要求。

本文主要介绍以下几种情形的穿墙口的防火封堵做法:金属管道、塑料管道、耐火风管

CASE1:金属管道、金属熔点≥1000℃、无绝热层

    1  环形间隙应采用无机或有机防火封堵材料封堵;或采用矿物棉等背衬材料填塞并覆盖有机防火封堵材料;或采用防火封堵板材封堵,并在管道与防火封堵板材之间的缝隙填塞有机防火封堵材料。2 贯穿部位附近存在可燃物时,被贯穿体两侧长度各不小于1.0m 范围内的管道应采取防火隔热措施。CASE2:金属管道、金属熔点≥1000℃、绝热层为不可燃材料

    同CASE1。

CASE3:金属管道、金属熔点≥1000℃、绝热层为可燃材料

1 当绝热层为熔点不低于1000℃的不燃材料或贯穿部位未采取绝热措施时,防火封堵应符合本标准第5.2.1条的规定;

2 当绝热层为可燃材料,但被贯穿体两侧长度各不小于1.0m范围内的管道绝热层为熔点不低于1000℃的不燃材料时,防火封堵应符合本标准第5.2.1条的规定;3  当不符合本条第1款、第2款的规定时,环形间隙应采用矿物棉等背衬材料填塞并覆盖膨胀性的防火封堵材料;或采用防火封堵板材封堵,并在管道与防火封堵板材之间的缝隙填塞膨胀性的防火封堵材料。在竖向贯穿部位的下侧或水平贯穿部位两侧的管道上,还应设置阻火圈或阻火包带。

CASE4:金属管道、金属熔点<1000℃

1 当为单根管道贯穿时,环形间隙应采用矿物棉等背衬材料填塞并覆盖膨胀性的防火封堵材料。对于公称直径大于50mm的管道,在竖向贯穿部位的下侧或水平贯穿部位两侧的管道上还应设置阻火圈或阻火包带。2 当为多根管道贯穿时,应符合本条第1款的规定;或采用防火封堵板材封堵,并在管道与防火封堵板材之间的缝隙填塞膨胀性的防火封堵材料。每根管道均应设置阻火圈或阻火包带。

3 当在无绝热层的管道贯穿部位附近存在可燃物时,被贯穿体两侧长度各不小于1.0m 范围内的管道还应采取防火隔热防护措施。

CASE5:塑料管道

塑料管道贯穿具有耐火性能要求的建筑结构或构件时,贯穿部位的环形间隙应采用矿物棉等背衬材料填塞并覆盖膨胀性的防火封堵材料;或采用防火封堵板材封堵,并在管道与防火封堵板材之间的缝隙填塞膨胀性的防火封堵材料。对于公称直径大于50mm的管道,还应在竖向贯穿部位的下侧或水平贯穿部位两侧的管道上设置阻火圈或阻火包带。

CASE6:耐火风管

耐火风管贯穿部位的环形间隙宜采用具有弹性的防火封堵材料封堵;或采用矿物棉等背衬材料填塞并覆盖具有弹性的防火封堵材料;或采用防火封堵板材封堵,并在风管与防火封堵板材之间的缝隙填塞具有弹性的防火封堵材料。其他情形如:管道井、管沟、管窿、电气线路贯穿孔见标准,本文不一一列举。

本文参考文献

《建筑设计防火规范》(2018年版)GB50016-2014

《建筑防火封堵应用技术标准》GBT51410-2020

《防火封堵材料》GB23864-2009

-END-

扫码关注我们

查看更多精彩内容

猜你喜欢